「第三屆經銷商勞工相關法規及負責任博彩教育訓練(經銷商法治教育訓練)」補課延期通知

一、主旨:「第三屆經銷商勞工相關法規及負責任博彩教育訓練(經銷商法治教育訓練)」補課延期通知。

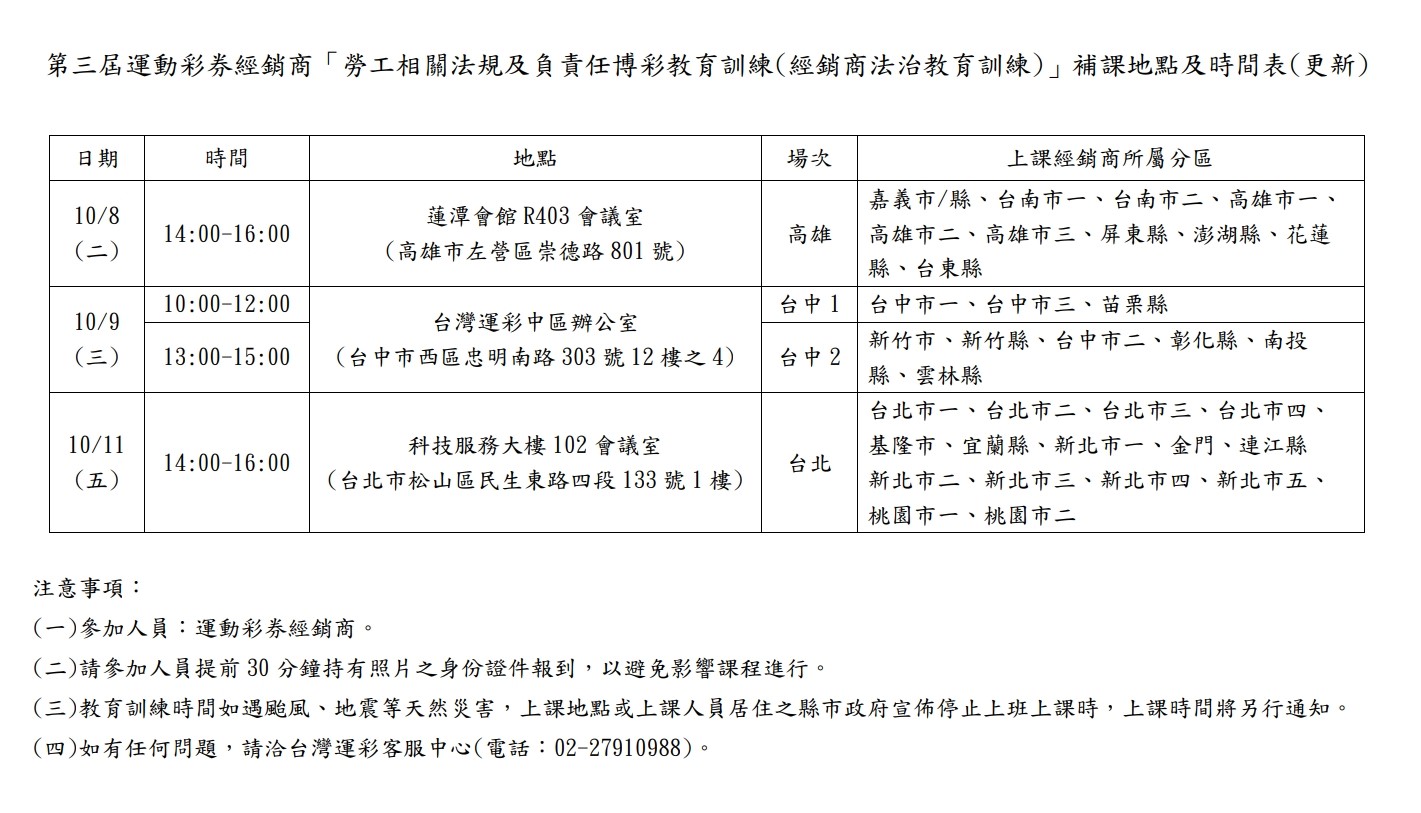
二、公告事項:因山陀兒颱風影響,「第三屆經銷商勞工相關法規及負責任博彩教育訓練(經銷商法治教育訓練)」補課另擇日舉辦,時間及地點如下表。